miodeya.com
HOME
About
Contact
Disclaimer
Privacy
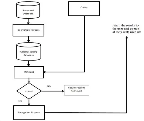
The Problem with Traditional Searching
Oct 13, 2025
by miodeya.com
85
views